AVR单片机的JTAG和ISP标准10pin和6pin接口定义 PDI
2010-11-01

本文详细介绍AVR单片机的JTAG和ISP标准10pin和6pin接口定义,编程和仿真接口是单片机系统的基础中的基础,但是很多初学者都在这里面浪费时间,在此有人物联网总结出几点核心因素,供大家参考。
简单说一下AVR单片机的几种接口:
- JTAG:可以下载,可以仿真,使用TCK,TMS,TDI,TDO,VCC,GND
- ISP:只能下载,不能仿真,使用MISO,MOSI,SCK,RST,VCC,GND,特殊型号(M64/M128)使用PE0/PE1
- DebugWire:只能仿真,不能下载,使用口线:RST,VCC,GND。
- 注意,不是所有芯片都有JTAG,不是所有芯片都有DebugWIRE,但是大部分都有ISP。
- 具体的介绍:http://shop.avrvi.com/article-18.html
各个接口的详细排列:
JTAG只有10PIN,没有6pin标准,但是只用到6针,也有人只做6针。

ISP 10PIN 和6PIN

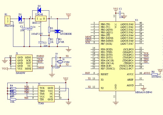
在开发板上设计电路的参考:

一般的,仿真器的产品说明书上都会有定义说明,请参考:http://shop.avrvi.com/files/jtagisp-v2.5.pdf
辨认哪个是第一脚: 红边是1,有小三角是1,突出是5,注意视角的不同.

2011-01-26补充:ATXMEGA的PDI接口定义,AVRVI销售的mkii系列仿真器支持此接口。



